Reformatter

Mission Data Reformatter Design Version 1

Start

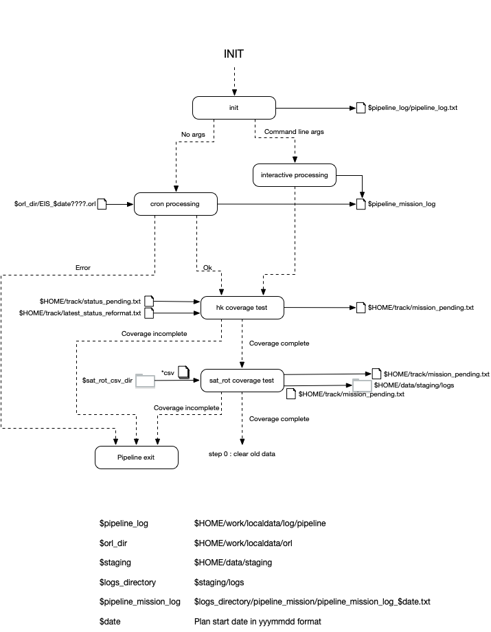
This diagram shows the initial code to run.